首页
>
政务动态
>
行业动态
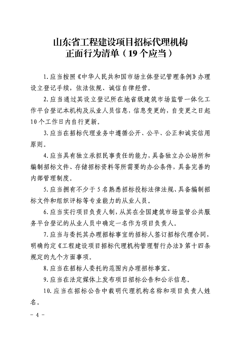
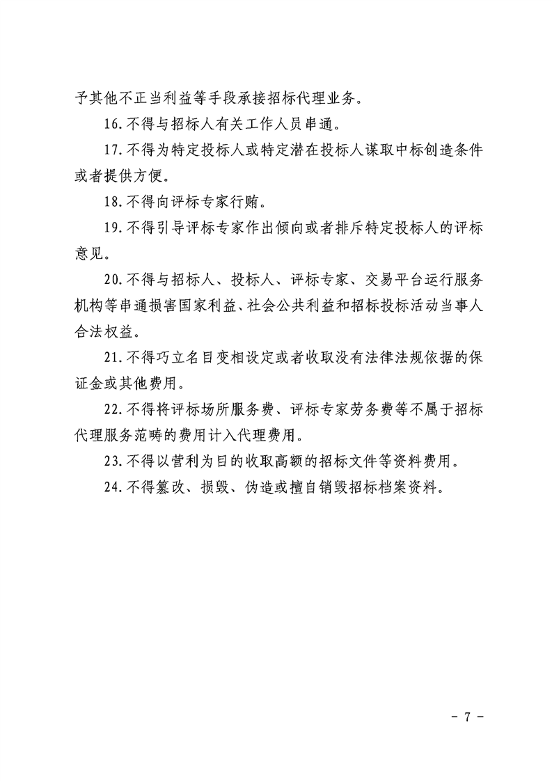
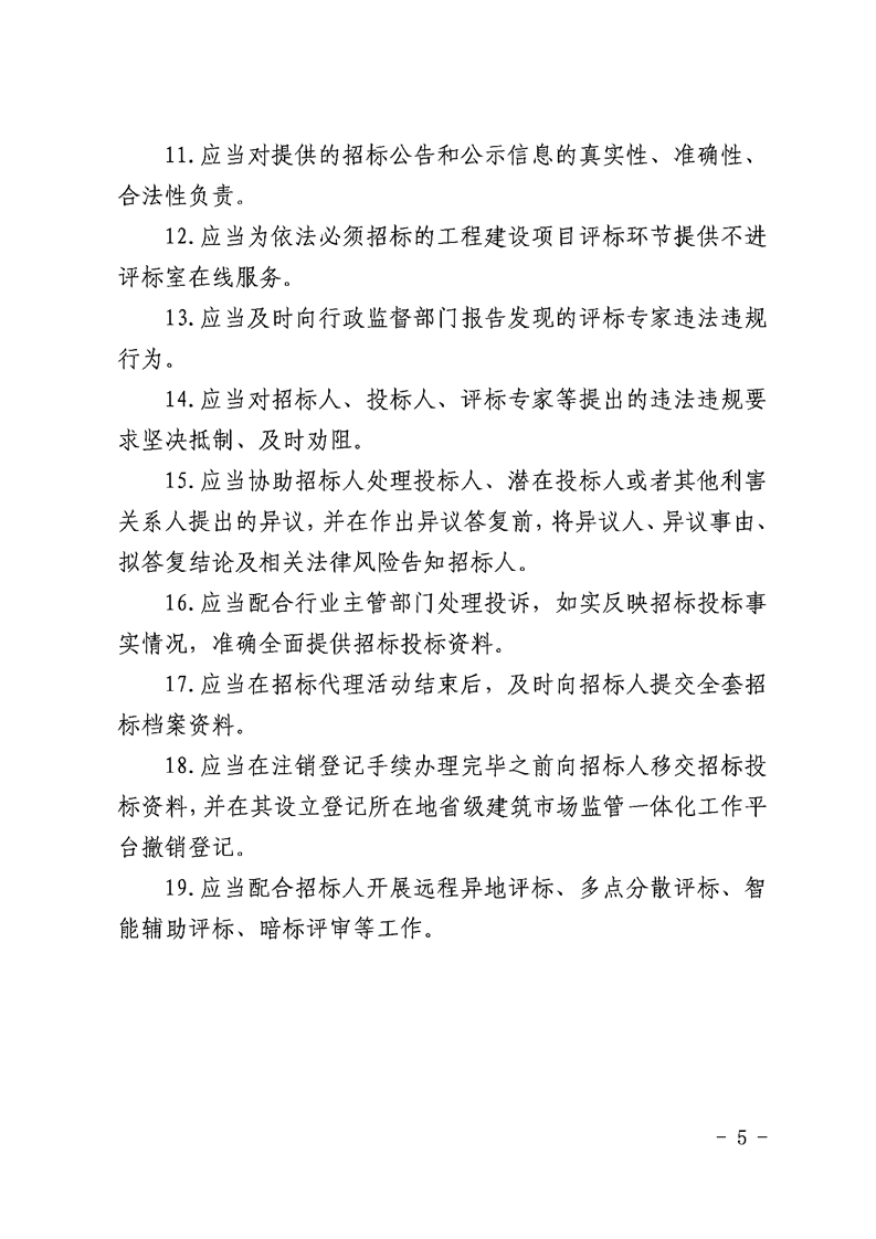
关于印发《山东省工程建设项目招标代理机构正面行为清单(19个应当)》《山东省工程建设项目招标代理机构负面行为清单(24个不得)》的通知
信息时间:2026-03-27
阅读次数:
附件
我要分享
我要打印